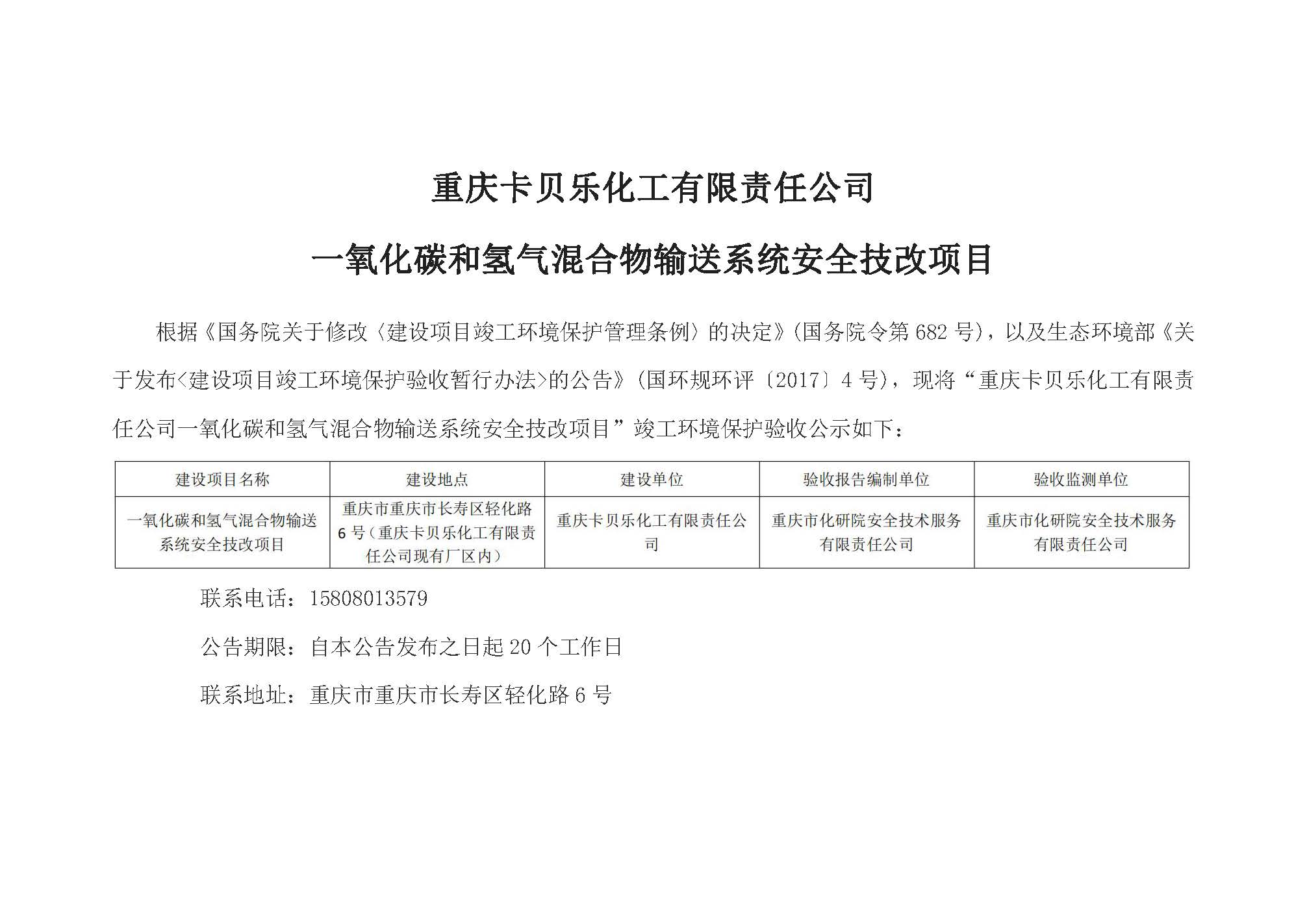
卡贝乐竣工验收公示

发布人:安技司 发布日期:2024/8/12 来源:本站 浏览:

卡贝乐一氧化碳项目环评验收报告(报批版).pdf



最新动态

重庆市化研院安全技术服务有限责任公司 版权所有 渝ICP备16011269号 渝公网安备 50010502002146号 技术支持:讯迈科技
Baidu
map